Image "avalski-toranj-2-1-640x1138.jpg" by urbancitystudio.org is licensed under CC BY-SA 4.0. This work has been cropped and filtered from the original.
Image "Belgrade_Waterfront_2_(cropped).jpg" by Kallerna is licensed under CC BY-SA 4.0. This work has been cropped and filtered from the original.

Business Architecture

This section outlines the business strategy, capabilities, and processes that define how SkyUnity delivers value through its manufacturing ecosystem. The architecture is designed to support a unified, single-instance production model while ensuring local resilience.

Business Goals & Drivers

The Aero-Factory is driven by the need to harmonize global design with local execution while maintaining operational continuity.

  • Operational Resilience: Maintaining 99.9% production uptime (according to a hypothetical "SLA design and operational risk tolerance" paper) even during network outages.
  • Aviation Compliance: Ensuring every "as-built" flight matches its "as-designed".
  • Time-to-Market: Rapidly deploying new flight configurations to all manufacturing terminals.
  • Cognitive Optimization: Utilizing mandatory AI/ML capabilities to reduce waste and predict maintenance needs.

Business Capabilities

In this architecture, Business Capabilities represent the "what" - what is the target organization (f.e., an airport operator) able to do to achieve its strategic goals. They are the stable, core building blocks of the business that remain consistent even as the underlying technology or specific processes evolve.



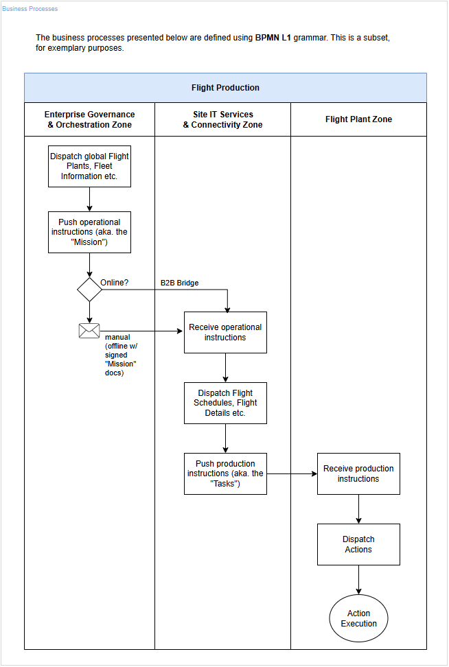
Business Processes

This section defines the "how" – the sequence of activities that transform a design into a flight, ensuring synchronization across the enterprise.



Actors & Roles

Key stakeholders within the Aero-Factory ecosystem and their areas of responsibility:

  • Production Planner (Corporate): Releases orders and monitors global fleet performance via TwinForge.
  • Site Integrator (aka. Plant Champion): Responsible for the health of the Site Hub, data contextualization, and Site operations in offline mode.
  • Shop Floor Operator: Interacts with the Aero-MES Executor and manages inherited Cell Zone assets (SCADA/HMI).
  • Data Scientist: Leverages the Aero-Intelligence PaaS or any other AI/ML tool to analyze data stored in the Aero-Lakehouse.

Business Value Streams

The value stream visualizes the journey from a digital concept to a physical flight, highlighting where Aero-Factory adds value.

  • Concept to Design: Utilizing TwinForge for high-fidelity digital modeling.
  • Design to Plan: Translating models into refined production data ready for distribution.
  • Plan to Execute: Reliable Pub/Sub delivery of work packages to the local Site Hub.
  • Execute to Validate: Automatically recording "as-built" data into the Aero-Lakehouse to prove compliance and close the Digital Thread.

This Business Architecture validates the decision to use a Multi-Hub EDA (Event-Driven Architecture) strategy. By separating the Vortex Site Hub (for Autonomy) from Vortex Central Hub (for Orchestration), and Vortex Central Hub from the Vortex Cloud Hub (for Intelligence and Lakehouse), Aero-Factory satisfies the requirement for a single-instance system that remains robust against any network failures.

For more information about Vortex Data Broker and its Hubs visit the Application Architecture section.